親から借りたお金と贈与税|税務署に指摘されない契約書と返済のポイント

住宅の購入資金や起業資金など、まとまったお金が必要になった際に、親から資金援助を受けるケースは少なくありません。
しかし、親子間のお金のやり取りは、その方法を誤ると税務署から「贈与」とみなされ、高額な贈与税が課されるリスクを伴います。これは「借りた」という認識であっても、客観的な証拠がなければ通用しません。
なぜ親から借りたお金が贈与税の対象になるのか?
親子間の金銭の移動が贈与とみなされる背景には、税法上の「みなし贈与」という考え方があります。これは、形式的には贈与でなくても、実質的に贈与と同じ経済的利益があった場合に贈与税の対象とするものです。
税務署は、親子や夫婦など特殊な関係にある者同士の金銭の貸し借りを厳しく見ています。特に、返済の事実や契約書が存在しない場合、それは単なる資金の贈与であると判断される可能性が非常に高くなります。
贈与税には年間110万円の基礎控除があり、この範囲内であれば税金はかかりません。しかし、それを超える金額を借り入れたにもかかわらず、貸し借りである証明ができないと、控除額を超えた部分に贈与税が課税されます。
「借入」と「贈与」を分ける境界線
税務署が「借入」と判断するための最も重要な要素は、返済の意思と事実があるかどうかです。口約束だけで「借りたお金だから」と主張しても、客観的な証拠がなければ認められません。
具体的には、返済能力のない人への貸付や、返済期間が極端に長い、あるいは利息が全くないといった状況は、実質的な贈与とみなされるリスクを高めます。
例えば、無職で収入のない子供に親が数千万円を貸し付けたとしても、その返済計画が非現実的であれば、それは貸付ではなく贈与と判断されるでしょう。
したがって、親子間であっても、第三者との取引と同様に、明確なルールと証拠に基づいて金銭の貸し借りを行うことが不可欠です。
贈与税を回避するための金銭消費貸借契約書の重要性
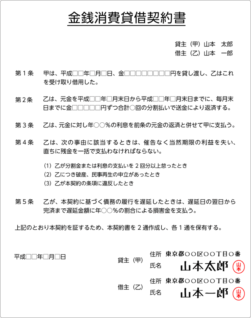
税務署に対して、親子間の金銭の移動が贈与ではなく貸借であることを証明するための最も強力な証拠が「金銭消費貸借契約書」です。
この契約書は、貸主(親)と借主(子)の間で、金銭を貸し借りした事実を法的に証明する文書です。口約束ではなく、書面で契約内容を明確にすることで、第三者である税務署にもその実態を客観的に示すことができます。
契約書を作成することは、万が一の税務調査に備えるだけでなく、親子間のトラブルを未然に防ぐという側面もあります。お金に関する約束事を書面に残すことで、お互いの認識のズレを防ぎ、良好な関係を維持することにも繋がります。
契約書に記載すべき必須項目
金銭消費貸借契約書には、貸借の事実を明確にするために、以下の項目を必ず盛り込む必要があります。
- 契約日: 契約を締結した日付を明記します。
- 貸主と借主の氏名・住所: 当事者を特定するために、双方の正式な情報を記載し、署名・捺印します。
- 貸付金額: 貸し借りした金額を正確に記載します。
- 貸付日: 実際に金銭が移動した日付を記載します。
- 返済方法: 毎月口座振込など、具体的で記録に残る方法を指定します。
- 返済期間と毎月の返済額: いつまでに、毎月いくらずつ返済するのかを明確にします。
- 利息: 利息の有無と利率を定めます。無利息も可能ですが、貸借の実態を強めるためには、わずかでも設定することが推奨されます。
- 遅延損害金: 返済が遅れた場合のペナルティについて定めておきます。
これらの項目を網羅することで、契約書は法的に有効な証拠としての価値を持ちます。
契約書作成で注意すべきポイント
契約書を作成する際には、さらにいくつかの点に注意することで、その信頼性を高めることができます。
一つは利息の設定です。利息がない場合、利息相当分が贈与とみなされる可能性があります。社会通念上、妥当な利率(例えば年1.0%程度)を設定しておくことが安全です。
次に、契約書には収入印紙の貼付が必要です。貸付金額に応じて定められた金額の収入印紙を貼り、消印をすることで、契約書が法的に有効な文書となります。これは、契約書が後から作成されたものではないという証明にもなります。
さらに確実性を高めたい場合は、公正証書として作成する方法もあります。公証役場で公証人に作成してもらうことで、契約書の存在と内容が公的に証明され、非常に高い証拠能力を持ちます。手数料はかかりますが、高額な貸借の場合は検討する価値があります。
これらのポイントを押さえて作成された契約書は、親 から 借り た お金 贈与 税の問題を回避するための強力な盾となります。
税務署に指摘されないための返済方法
金銭消費貸借契約書を作成しただけで安心はできません。税務署が次に重視するのは、「契約書通りに返済が実行されているか」という事実です。
契約内容がどれだけ完璧でも、実際の返済が伴っていなければ、その契約自体が見せかけ(仮装)であると判断されかねません。返済の実績こそが、貸借関係を裏付ける最も重要な証拠となります。
したがって、契約書で定めた返済計画を忠実に実行し、その記録を明確に残していくことが極めて重要です。
返済の証拠を明確に残す
返済の証拠を残す最も確実な方法は、銀行振込を利用することです。手渡しでの返済は、記録が残らず、後から証明することが非常に困難です。
銀行振込であれば、貸主と借主双方の通帳に「いつ、誰から誰へ、いくら送金されたか」という客観的な記録が残ります。この記録は、税務調査の際に返済の事実を証明する強力な証拠となります。
振込の際には、振込名義人が借主本人であることを確認し、摘要欄に「〇年〇月分返済」などと記載しておくと、さらに分かりやすくなります。
もしやむを得ず手渡しで返済する場合は、その都度、貸主(親)が署名・捺印した領収書を必ず発行してもらい、保管しておく必要があります。
返済能力と返済計画の妥当性
もう一つの重要なポイントは、借主(子)に返済能力があることです。契約書に記載された返済額が、借主の収入に対して明らかに不相応な場合、その返済計画自体に信憑性がないと判断される可能性があります。
例えば、月収20万円の人が毎月30万円を返済する、といった計画は非現実的です。返済計画は、借主の収入や生活状況を考慮した、現実的で継続可能なものでなければなりません。
税務署は、貸付時点での借主の収入状況(給与明細や確定申告書など)も確認することがあります。貸借が成立するためには、借主が自らの資力で返済を続けられるという前提が不可欠です。
返済が滞ったり、途中で親が「もう返さなくていい」と言って返済を免除したりすると、その免除された金額が贈与とみなされるため、最後まで契約通りに返済を続ける意思と行動が求められます。
結論
親からの資金援助は大変ありがたいものですが、その方法を間違えると「贈与」とみなされ、予期せぬ贈与税の負担が生じるリスクがあります。この問題を回避するためには、親子間であっても金融機関との取引と同様の形式を整えることが重要です。
その核となるのが、「金銭消費貸借契約書」の作成と、その契約書に基づいた「客観的な証拠が残る形での返済実行」です。この二つが揃って初めて、税務署に対して正当な貸借関係であることを主張できます。
契約書には、貸付金額、利率、返済期間などの必須項目を漏れなく記載し、収入印紙を貼付することで法的な有効性を持たせます。そして、返済は必ず銀行振込を利用し、通帳に記録を残すように徹底してください。
また、借主の返済能力に見合った無理のない返済計画を立てることも、貸借の信憑性を高める上で不可欠です。これらの手続きを面倒に感じるかもしれませんが、将来の税務リスクを回避し、親子間の良好な関係を維持するためには必要なプロセスです。
特に高額な資金を借りる場合や、手続きに不安がある場合は、税理士などの専門家に相談することも賢明な選択です。適切な手続きを踏むことで、親 から 借り た お金 贈与 税という懸念を払拭し、安心して資金を活用することができるでしょう。
コメントを残す

Contenido relacionado